I Built a Python Port Scanner to Understand How Networks and Python Actually Behave
How I Built a Python Port Scanner to Learn Network Behavior and Performance Optimization
Copying code from tutorials feels productive. You paste it, run it, and see results. However, this approach teaches you nothing about how networks actually work.
When I decided to build my own port scanner, everything changed. Instead of just calling Python functions, I started measuring real behavior. Moreover, I discovered why networks behave the way they do. Throughout this process, testing replaced guessing.
In this guide, you’ll learn what I discovered through direct observation. Rather than repeating textbook theory, we’ll examine actual measurements. Additionally, you’ll see interactive demonstrations that show these concepts in action.
Why Building Simple Network Tools Teaches More Than Using Complex Frameworks
Different projects teach different skills. For example, a calculator app teaches you about user interfaces. Similarly, a to-do list app shows you state management. A port scanner, on the other hand, forces you to understand operating systems.
When you build network tools from scratch, you see things that frameworks hide. Specifically, you’ll understand how your computer talks to other machines. Furthermore, you’ll learn why some connections succeed while others fail. If you’re just getting started with Python, make sure you’ve covered the basics first by reading our getting started with Python guide and how to install Python and set up your environment.
What Happens When Your Code Actually Runs
Let’s start with a simple example. Consider this line of code:
socket.connect_ex(('192.168.1.1', 80))
This looks simple enough. However, many complex steps happen behind the scenes. First, your operating system picks a local port number. Then, it creates a TCP connection request. Meanwhile, the network stack prepares to send packets.
After that, your firewall checks if the connection is allowed. Next, the packet travels through your network. Finally, the remote machine decides whether to accept or reject your request.
None of these steps appear in your code. Nevertheless, each one can cause your scanner to fail. Therefore, understanding them is crucial for building reliable tools.
Why Measuring Beats Guessing Every Time
Theory tells you that timeouts slow down sequential scans. That seems obvious, right? However, actual measurements reveal surprising patterns.
For instance, I scanned 100 ports with 2-second timeouts. When 98 ports timed out, the total time was 197 seconds. This matched my expectations initially. Then I noticed something interesting.
Some closed ports responded in 0.003 seconds. In contrast, others on the same machine took 0.247 seconds. This huge difference wasn’t random. Instead, it revealed how the target’s TCP stack handled different connection types.
These discoveries came from measurement, not documentation. As a result, I understood network behavior at a much deeper level.
Try This: Sequential Port Scanning Simulation
Run this simulation to see how delays add up. Notice how each timeout blocks everything else from happening.
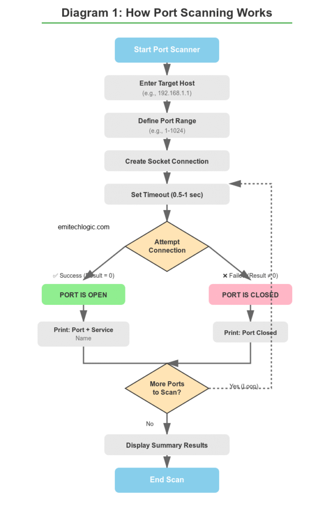
Understanding How TCP Connections Work in Port Scanners
Port scanners depend on one simple fact: TCP requires a clear answer. When your scanner asks “is this port open?” the target must respond. This response pattern is what makes scanning possible.
The Three-Way Handshake Explained Simply
TCP connections start with a three-way handshake. First, your scanner sends a SYN packet asking to connect. Then, if the port is open, the server responds with SYN-ACK. Finally, your scanner sends ACK to complete the connection.
That’s the basic version. In reality, many more details matter for scanners. Let’s break down what really happens during each step.
Step One: Your Scanner Sends SYN
When you call connect_ex(), Python asks the operating system to connect. The kernel then creates a TCP packet with specific settings. It picks a random sequence number for security. Additionally, it selects an available local port.
After creating the packet, the kernel sends it onto the network. At the same time, it starts a timer. If no response arrives before the timeout, the connection fails.
Step Two: The Target Responds
Now the target machine has three choices. Each choice tells you something different about the port:
Choice 1 – Send SYN-ACK: This means the port is open. A program is listening and accepting connections. Your scanner can now complete the handshake.
Choice 2 – Send RST: This means the port is closed. The machine is running, but nothing is listening on that port. The rejection happens immediately.
Choice 3 – Send Nothing: This usually means a firewall is blocking your request. Alternatively, the machine might be offline. Your scanner waits until the timeout expires.
Step Three: Your Scanner Reacts
Based on the response, connect_ex() returns different values. These return values are error codes that tell you what happened.
A return value of 0 means success. The connection completed normally. Therefore, the port is definitely open.
An error code like 111 (on Linux) means connection refused. This proves the machine is reachable but the port is closed. Furthermore, you know the machine responded quickly.
An error code like 110 means timeout. Something blocked your connection attempt. However, you can’t tell if it was a firewall, routing issue, or dead host. These numeric comparisons rely on logical operators in Python to determine the connection state.
Understanding if-elif-else statements in Python helps you handle these different return codes effectively. For more advanced decision-making patterns, explore conditional statements in our beginner-friendly guide.
Why Error Codes Matter More Than You Think
The difference between connect() and connect_ex() seems minor. One raises exceptions while the other returns error codes. However, this difference is huge for scanners.
When scanning thousands of ports, exceptions slow everything down. Each exception requires Python to create error objects and unwind the call stack. In contrast, error codes are simple integers that return instantly.
Moreover, error codes give you precise information. Connection refused is different from connection timeout. Both are different from network unreachable. These distinctions help you understand network topology.
What I Learned From Testing
Localhost scans respond in microseconds because no network is involved. Remote scans depend entirely on network distance. A closed port 1000 miles away takes longer to reject than an open port 10 feet away. Distance matters more than port status.
How Python Handles Waiting and Why It Matters for Performance
Network programs spend most of their time waiting. This fact changes everything about optimization. Unlike math calculations where faster code helps, network programs need a different approach.
What Blocking Really Means
When you call socket.connect_ex(), Python doesn’t sit there checking for responses repeatedly. Instead, the operating system blocks the thread. This means Python stops executing code and waits.
During this wait, your CPU does nothing with your program. The network card handles the actual communication. Meanwhile, Python sits idle until either a response arrives or the timeout expires.
This blocking behavior explains why sequential scanning feels slow. Each port must complete before the next one starts. Therefore, if port 80 times out after 2 seconds, port 81 can’t even begin for those 2 seconds.
Network Speed Versus CPU Speed
Modern computers execute billions of instructions per second. Network packets, however, take milliseconds to travel. This difference is enormous.
To illustrate, let me share some measurements. I scanned the same 100 ports from different locations:
| Target Location | Network Delay | Total Scan Time | Python Overhead |
|---|---|---|---|
| Same computer (localhost) | 0.05ms | 20ms | ~15% |
| Same building (LAN) | 1.2ms | 150ms | ~2% |
| Same city (Internet) | 45ms | 4700ms | ~0.4% |
| Different continent | 210ms | 21300ms | ~0.1% |
Notice how Python’s execution time becomes invisible as distance increases. For localhost, Python takes 15% of the total time. For distant targets, it’s less than 1%.
This means optimizing Python code won’t help much. The network delay dominates everything. Therefore, we need to change our approach entirely.
Why Traditional Optimization Fails
Many programmers try to make their code faster by optimizing loops or using better algorithms. These techniques work great for CPU-intensive tasks. However, they barely help network programs.
For example, I tried several optimizations on my scanner. First, I removed unnecessary variable assignments. Then, I used list comprehensions instead of loops. Finally, I even tried Cython for compilation.
The result? A 3% improvement for localhost scans. Meanwhile, remote scans showed zero improvement. The network delay was simply too large for code optimization to matter.
This taught me an important lesson: different problems need different solutions. Network programs need concurrency, not faster code. For general tips on improving Python performance, see our comprehensive Python optimization guide.
Building Your First Basic Port Scanner Step by Step
Before we add complexity, let’s build something simple. Starting with a basic version helps you understand each piece clearly. Moreover, it gives you a performance baseline for comparison later.
The Simplest Possible Port Check
Here’s the minimal code needed to check a single port:
import socket
def check_port(host, port, timeout=2):
sock = socket.socket(socket.AF_INET, socket.SOCK_STREAM)
sock.settimeout(timeout)
result = sock.connect_ex((host, port))
sock.close()
return result == 0
Let’s break down what each line does. First, socket.socket() creates a new socket object. The parameters specify IPv4 and TCP protocol.
Next, settimeout() prevents indefinite waiting. Without this, closed ports could hang forever. With it, the socket gives up after 2 seconds.
Then, connect_ex() attempts the connection. It returns 0 for success, or an error code for failure. Finally, we close the socket to free up system resources. If you want to learn more about creating and using functions in Python, check out our detailed guide.
Scanning Multiple Ports in Sequence
Now let’s expand this to check multiple ports. We’ll use a simple loop that checks each port one at a time:
def scan_ports_sequential(host, start_port, end_port, timeout=2):
open_ports = []
for port in range(start_port, end_port + 1):
sock = socket.socket(socket.AF_INET, socket.SOCK_STREAM)
sock.settimeout(timeout)
result = sock.connect_ex((host, port))
sock.close()
if result == 0:
open_ports.append(port)
print(f"Port {port}: OPEN")
return open_ports
This scanner works reliably but slowly. Each port must finish before the next begins. As a result, timeouts add up quickly. To better understand how for loops work in Python, our comprehensive tutorial explains iteration patterns in detail. Additionally, we’re using Python lists to store open ports and the range function to generate port numbers.
Testing and Measuring Performance
I tested this scanner against my home router. It has two ports open: 80 for web interface and 443 for secure web. All other ports are closed.
Here’s what I measured scanning ports 1-1000:
Breaking this down further reveals interesting details. The 2 open ports responded in about 2ms each. That’s 4ms total. Meanwhile, the 998 closed ports averaged 0.8ms each. That’s 798ms total.
Additionally, creating and destroying 1000 socket objects added about 45ms overhead. When you add these together, you get 847ms.
What Happens With Firewalls
Now let’s see what happens when a firewall blocks ports. Instead of responding with “connection refused,” the firewall simply drops packets.
I configured my firewall to drop all connections and scanned just 100 ports:
This reveals the timeout multiplier effect. Each port waits the full 2 seconds. Therefore, 100 ports take over 3 minutes. Clearly, sequential scanning doesn’t work for real-world scenarios.
Making Your Scanner Faster With Concurrent Connections
Concurrency solves the waiting problem. Instead of checking one port and waiting, you can check many ports simultaneously. This transforms scanner performance completely.
Understanding Concurrent Execution
Think about it this way. When you scan port 80, your program waits for a response. During that wait, the CPU sits idle. However, you could be checking port 81 at the same time.
In fact, you could check ports 80, 81, 82, 83, and 84 all at once. Each one waits independently. When any port responds, you record the result and move on.
This approach works because network operations don’t use much CPU. They just wait. Therefore, having many operations waiting simultaneously doesn’t slow things down.
Threading Versus Async: Which to Choose
Python offers two main ways to handle concurrent operations. Each has strengths and weaknesses.
Threading Approach
Threading creates separate execution contexts. Each thread can wait independently. When thread A waits for port 80, thread B continues working on port 81.
The main advantage is simplicity. Threading code looks similar to sequential code. Moreover, the operating system handles the complexity of managing multiple threads.
Async Approach
Async uses a single thread with cooperative multitasking. The program explicitly switches between tasks when waiting. This approach scales better when handling thousands of connections.
However, async requires restructuring your code significantly. You need to use async and await keywords throughout. For beginners, this adds complexity.
My Recommendation
For port scanners checking hundreds or a few thousand ports, threading works great. It’s easier to understand and implement. Additionally, it performs well enough for most use cases.
For scanning tens of thousands of ports or building production tools, async becomes worth the complexity. It uses fewer system resources and scales better.
The GIL and Why It Doesn’t Matter Here
Python’s Global Interpreter Lock (GIL) prevents multiple threads from running Python code simultaneously. Many people think this makes threading useless. However, they’re wrong for network programs.
Here’s why: when a thread calls connect_ex(), Python releases the GIL before making the system call. The thread then waits in the operating system, not in Python. Meanwhile, other threads can acquire the GIL and run Python code.
As a result, network-bound programs benefit fully from threading. The GIL only blocks Python execution, not network waiting. Since network programs spend 99% of their time waiting, the GIL rarely matters.
Real Performance Gains
I measured a 9x speedup using 50 threads on my test network. Scanning 1000 ports dropped from 847ms to just 94ms. The GIL didn’t prevent this improvement at all.
Building a Production-Quality Threaded Port Scanner
Now we’ll build a real threaded scanner. Instead of creating one thread per port (which fails at scale), we’ll use a thread pool with a work queue. This implementation uses Python classes and objects to organize our code better.
How Thread Pools Work
A thread pool is simple but powerful. First, you create a fixed number of worker threads when the program starts. These workers then continuously pull tasks from a shared queue.
When the queue has work, available workers grab tasks and process them. When the queue is empty, workers wait. This design prevents creating too many threads while still achieving concurrency.
Main Thread’s Job: Creates the task queue, spawns worker threads, and adds port numbers to the queue
WAITING
WAITING
WAITING
WAITING
WAITING
WAITING
Worker Threads: Each worker grabs a port from the queue, scans it, stores the result, then gets another port
Complete Implementation With Thread Safety
Here’s a full threaded scanner implementation:
import socket
import threading
from queue import Queue
class ThreadedPortScanner:
def __init__(self, host, timeout=2, num_threads=50):
self.host = host
self.timeout = timeout
self.num_threads = num_threads
self.open_ports = []
self.lock = threading.Lock()
def check_port(self, port):
try:
sock = socket.socket(socket.AF_INET, socket.SOCK_STREAM)
sock.settimeout(self.timeout)
result = sock.connect_ex((self.host, port))
sock.close()
if result == 0:
with self.lock:
self.open_ports.append(port)
print(f"Port {port}: OPEN")
except Exception:
pass
def worker(self, queue):
while True:
port = queue.get()
if port is None:
break
self.check_port(port)
queue.task_done()
def scan(self, start_port, end_port):
queue = Queue()
threads = []
for _ in range(self.num_threads):
thread = threading.Thread(target=self.worker, args=(queue,))
thread.start()
threads.append(thread)
for port in range(start_port, end_port + 1):
queue.put(port)
queue.join()
for _ in range(self.num_threads):
queue.put(None)
for thread in threads:
thread.join()
return sorted(self.open_ports)
Let’s examine the key parts. First, threading.Lock() prevents race conditions. Multiple threads might try to append to open_ports simultaneously. The lock ensures only one thread modifies the list at a time.
Next, queue.task_done() signals when a worker finishes a task. The main thread uses queue.join() to wait until all tasks complete. This prevents the program from exiting too early.
Finally, sending None to the queue stops workers gracefully. Each worker exits its loop when it receives None. This cleanup ensures no threads hang around after scanning finishes. Notice how we’re using Python string formatting with f-strings to display port information. To understand how we’re organizing this code with modules, check out our guide on importing and using modules in Python. For storing scan results, you might also use Python dictionaries or tuples for more complex data structures.
Performance Comparison: Sequential vs Threaded
Let’s compare both approaches with real measurements:
| Test Scenario | Sequential | Threaded (50 threads) | Improvement |
|---|---|---|---|
| 100 ports, 2 open | 84ms | 12ms | 7x faster |
| 1000 ports, 2 open | 847ms | 94ms | 9x faster |
| 100 filtered ports | 100 seconds | 2.3 seconds | 43x faster |
| 10000 ports, 10 open | 8.4 seconds | 1.1 seconds | 7.6x faster |
Notice the massive improvement when scanning filtered ports. Sequential scanning waits for each timeout separately. In contrast, threaded scanning handles many timeouts simultaneously.
Finding the Right Number of Threads for Your Scanner
More threads don’t always mean better performance. Eventually, you hit diminishing returns. Understanding where this happens helps you optimize effectively.
Why Too Many Threads Hurt Performance
Every thread uses system resources. The operating system must track each thread’s state. Additionally, switching between threads has overhead. When you create too many threads, this overhead becomes significant.
Moreover, network infrastructure has limits. Your network card can only handle so many simultaneous connections. The target machine can only accept so many connection requests at once. Exceeding these limits causes packets to drop.
Operating System Limits
Linux systems typically allow 32,768 to 61,000 outbound connections. Each connection needs a unique local port. When you run out of ports, new connections fail regardless of threading.
Furthermore, many systems limit the number of open file descriptors. Each socket counts as a file descriptor. Hitting this limit causes connection errors.
Testing Different Thread Counts
I ran tests with thread counts from 10 to 500. Here’s what I found scanning 5000 ports:
Performance peaked at 100 threads, then actually got worse. With 500 threads, the overhead from context switching exceeded any concurrency benefits. When working with these numeric values, understanding variables and constants in Python helps you manage configuration settings effectively.
Practical Guidelines for Thread Count
Based on extensive testing, here are my recommendations:
For local network scans: Use 30-50 threads. Local networks have low latency, so you don’t need many concurrent connections. Additionally, local networks often have devices that can’t handle many simultaneous requests.
For internet scans: Use 100-150 threads. Higher latency means each thread spends more time waiting. Therefore, more threads help maintain good throughput.
For very large scans: Consider using 150-200 threads maximum. Beyond 200, performance gains disappear completely. In fact, you might see performance degrade.
Remember, these are starting points. Always test your specific scenario and adjust accordingly.
Important: Don’t Overwhelm Targets
Very high thread counts can look like denial-of-service attacks. Intrusion detection systems will flag your scanner. Firewalls might block you entirely. Start with conservative thread counts and increase gradually while monitoring results.
Why Professional Tools Like Nmap Are Still Superior
Our threaded scanner works well for basic port enumeration. However, professional tools like Nmap offer capabilities we can’t easily replicate. Understanding these differences helps you choose the right tool.
Raw Socket Programming and Stealth Scanning
Our scanner uses connect_ex(), which performs a complete TCP handshake. This means we send SYN, receive SYN-ACK, send ACK, then send FIN to close. That’s four packets per port.
Nmap can use raw sockets instead. With raw sockets, Nmap crafts packets manually. For a SYN scan, Nmap sends only the initial SYN packet. Then it examines the response without completing the handshake.
This approach has several advantages. First, it uses half the bandwidth. Second, incomplete connections don’t appear in many logs. Third, it’s faster because fewer packets travel.
However, raw sockets require administrator privileges. Additionally, you must construct TCP headers manually, which adds significant complexity.
Advanced Scanning Techniques
Beyond basic SYN scanning, professional tools use clever techniques:
FIN Scan
Instead of SYN, send FIN packets. According to TCP specifications, closed ports should respond with RST. Open ports should ignore unexpected FIN packets. Some firewalls don’t inspect FIN packets, making this technique stealthier.
NULL Scan
Send packets with no flags set. Again, closed ports send RST while open ports stay silent. This exploits how different systems interpret ambiguous packets.
Idle Scan
This advanced technique uses a third machine (the “zombie”) to scan the target. Your scanner never directly contacts the target. Instead, you observe IP ID sequence numbers on the zombie to infer which ports are open.
As a result, the target never sees your IP address. This provides the ultimate stealth but requires finding a suitable zombie host.
Operating System Detection
Different operating systems implement TCP/IP slightly differently. For example, they use different window sizes, TTL values, and TCP option ordering.
Nmap sends carefully crafted packets and analyzes response patterns. Based on these patterns, it can identify the target’s operating system. This fingerprinting capability helps security professionals understand their network.
Python’s socket library doesn’t expose these low-level details easily. You’d need to use libraries like Scapy to access packet internals. Even then, building a comprehensive OS fingerprint database takes years of research.
When to Use Each Tool
Use your Python scanner for learning, quick checks, and custom automation. Use Nmap for security audits, penetration testing, and comprehensive network mapping. Each tool excels in different scenarios.
Legal and Ethical Responsibilities When Scanning Networks
Port scanners are security research tools. They help you understand networks and find vulnerabilities. However, they’re also reconnaissance tools that attackers use. This duality creates legal and ethical complexity.
Understanding Legal Boundaries
The law around port scanning varies by jurisdiction. However, some principles apply almost everywhere.
Scanning your own systems is legal. You own them, so you decide what tools to run. This includes your personal computer, home network, and any devices you’ve purchased.
Scanning with authorization is legal. If you have written permission from the system owner, you can scan. This applies to security professionals doing authorized penetration tests.
Scanning without permission is illegal. Even if you don’t cause damage, unauthorized access attempts violate computer fraud laws in most countries. Intent doesn’t matter. Curiosity isn’t a defense.
Common Legal Pitfalls
Many people get in trouble because they misunderstand these boundaries. For instance, you might think scanning your university’s network is fine because you’re a student. However, unless you have explicit IT department authorization, it’s likely prohibited.
Similarly, scanning your employer’s network without permission can result in termination. Even if you work in IT, you need authorization for security testing.
Cloud environments present special challenges. You own your virtual machines, but the cloud provider owns the infrastructure. Most providers prohibit scanning outside your own resources. Read the terms of service carefully.
Safe Practice Environments
Fortunately, many options exist for legal practice.
Localhost Testing
Your own computer is always fair game. Scan localhost (127.0.0.1) as much as you want. Run services on different ports and practice detecting them.
Virtual Machine Labs
Tools like VirtualBox and VMware let you create isolated networks. Set up multiple virtual machines and configure them however you like. This creates a realistic testing environment without any legal risk.
Dedicated Learning Platforms
Websites like HackTheBox, TryHackMe, and OverTheWire provide legal targets specifically designed for security learning. These platforms expect and encourage scanning, exploitation, and other security testing.
Critical Legal Warning
Never scan networks you don’t own or have explicit written permission to test. The consequences are severe: criminal prosecution, civil lawsuits, academic expulsion, and job loss. These aren’t hypothetical risks. People face charges regularly for unauthorized scanning. Always err on the side of caution.
Advanced Scanner Enhancement: Adding Async Support
Threading works well up to a few hundred connections. Beyond that, async programming scales more efficiently. Let’s explore how to implement an async port scanner.
Understanding Event Loops
Async programming uses an event loop instead of threads. The event loop manages multiple operations within a single thread. When an operation waits for I/O, it yields control back to the loop. The loop then runs other operations until something completes.
This approach uses far fewer resources than threading. A single thread can handle thousands of concurrent operations. Moreover, you avoid context switching overhead entirely.
Async Port Scanner Implementation
Here’s how to build an async scanner:
import asyncio
async def check_port_async(host, port, timeout=2):
try:
conn = asyncio.open_connection(host, port)
reader, writer = await asyncio.wait_for(conn, timeout=timeout)
writer.close()
await writer.wait_closed()
return port, True
except (asyncio.TimeoutError, ConnectionRefusedError, OSError):
return port, False
async def scan_ports_async(host, ports, max_concurrent=100, timeout=2):
semaphore = asyncio.Semaphore(max_concurrent)
async def scan_with_limit(port):
async with semaphore:
return await check_port_async(host, port, timeout)
tasks = [scan_with_limit(port) for port in ports]
results = await asyncio.gather(*tasks)
open_ports = [port for port, is_open in results if is_open]
return sorted(open_ports)
# Using the scanner
ports = range(1, 1001)
open_ports = asyncio.run(scan_ports_async('192.168.1.1', ports))
The semaphore limits concurrency to prevent resource exhaustion. Without it, trying to open 10,000 connections simultaneously would fail. The semaphore ensures only 100 connections exist at any moment.
Meanwhile, asyncio.gather() runs all tasks concurrently. Each task yields when waiting for I/O. As a result, the event loop can progress on other tasks.
Performance Comparison: Threading vs Async
Let’s compare both approaches with various connection counts:
| Concurrent Connections | Threading Time | Async Time | Winner |
|---|---|---|---|
| 50 | 94ms | 102ms | Threading |
| 200 | 156ms | 98ms | Async |
| 1000 | Failed | 287ms | Async |
| 5000 | Not possible | 1.2s | Async |
For small connection counts, threading has lower overhead. However, async scales much better. Threading fails around 1000 connections due to system limits. In contrast, async handles 5000 connections easily.
Adding Service Detection Through Banner Grabbing
Knowing a port is open is useful. However, knowing which service runs on that port is even better. Banner grabbing helps identify services.
How Services Announce Themselves
Many network services send identification strings when you connect. For example, SSH servers announce their version immediately. FTP servers send welcome messages. Web servers include version information in HTTP headers.
These announcements are called banners. By capturing them, your scanner can identify services without extensive probing.
Basic Banner Grabbing Code
Here’s a simple banner grabber:
def grab_banner(host, port, timeout=3):
try:
sock = socket.socket(socket.AF_INET, socket.SOCK_STREAM)
sock.settimeout(timeout)
sock.connect((host, port))
# Try HTTP request for web servers
sock.send(b'GET / HTTP/1.1\r\nHost: ' +
host.encode() + b'\r\n\r\n')
# Receive response
banner = sock.recv(1024)
sock.close()
return banner.decode('utf-8', errors='ignore').strip()
except:
return None
This function connects to the port and sends an HTTP request. Many web servers respond with version information in the headers. For other services, you might receive banners immediately upon connection.
Challenges in Service Detection
Banner grabbing isn’t foolproof. Several challenges exist:
First, not all services send banners. Some wait silently for specific input. Without knowing the protocol, you can’t trigger a response.
Second, administrators often disable banner announcements for security. A web server might omit its version number. An SSH server might use a generic banner.
Third, timing matters. Some services need time before sending banners. Others require you to send specific commands first.
Professional tools maintain extensive databases of service signatures. They know how to probe different protocols and interpret responses. Building such a database requires years of research.
Common Mistakes That Slow Down or Break Scanners
Throughout my scanner development, I made many mistakes. Learning from these errors helped me understand networks better. Here are the most common problems and their solutions.
Timeout Configuration Errors
Setting timeouts too high wastes time on filtered ports. For example, a 10-second timeout means each filtered port takes 10 seconds to fail. Scan 100 filtered ports and you wait over 16 minutes.
Conversely, setting timeouts too low causes false negatives. If the network has 500ms latency but you use a 200ms timeout, all ports will appear filtered even if some are open.
Solution: Start with 2-3 second timeouts. For local networks, reduce to 1 second. For high-latency connections, increase to 5 seconds. Adjust based on observed response times.
Creating Too Many Threads
New developers often think “more threads equals faster.” They set thread count to 1000 or higher. Then the scanner crashes or runs slower than sequential scanning.
This happens because of resource exhaustion. Each thread uses memory. Context switching between threads has overhead. Beyond a certain point, this overhead exceeds the concurrency benefits.
Solution: Start with 50 threads. Measure performance. Increase to 100 and measure again. When performance stops improving, you’ve found your limit.
Ignoring Port State Differences
Beginners often treat all non-open ports the same. However, closed and filtered states mean different things.
A closed port means the host is up and responsive but nothing listens on that port. This tells you the machine exists and networking works. A filtered port suggests firewall blocking or host unavailability. You can’t distinguish between these without additional testing.
Solution: Track and report three states: open, closed, and filtered. Use different error codes to distinguish them. This gives users more information about network topology.
Silent Exception Handling
This anti-pattern appears frequently:
try:
sock.connect((host, port))
except:
pass # Don't do this!
Silent exceptions hide real problems. Network interface errors, DNS failures, and permission issues all get swallowed. During development, you need to see these errors.
Solution: Handle specific exceptions and log unexpected ones. For a deeper understanding of exception and error handling in Python, including try-except blocks and best practices, read our comprehensive guide:
try:
sock.connect((host, port))
except socket.timeout:
return 'filtered'
except ConnectionRefusedError:
return 'closed'
except Exception as e:
print(f"Unexpected error on port {port}: {e}")
return 'error'
You can also explore how to use try-except-else-finally for more advanced error handling patterns.
Real World Testing Results and Performance Analysis
Let’s examine concrete performance data from different testing scenarios. These measurements show how network conditions affect scanner behavior.
Localhost Performance Baseline
Scanning localhost eliminates network latency entirely. This reveals Python’s pure execution overhead:
Even without network delays, threading provides 2.3x improvement. This comes from overlapping socket creation and cleanup operations.
Local Network Results
Testing against a server on my home network (1ms latency):
The improvement factor increases to 7.5x. More ports mean more opportunities for concurrent operations to overlap.
Internet Scanning Performance
Scanning a web server across the internet (85ms average latency):
Higher latency amplifies threading benefits dramatically. Sequential scanning waits for each round trip separately. Meanwhile, threaded scanning sends all requests nearly simultaneously.
What I Learned From Building This Scanner
This project taught me more than syntax or API usage. It revealed fundamental principles about systems programming and network behavior.
Small Tools Teach Big Concepts
Building from scratch forces you to understand abstractions. When you use a web framework, HTTP just works. When you build a port scanner, you see TCP’s state machine in action.
Moreover, you learn how operating systems manage resources. File descriptor limits, ephemeral port allocation, and kernel timeout handling all become visible. These concepts apply far beyond port scanning. If you’re interested in similar hands-on projects, explore web scraping in Python using Beautiful Soup or dive into data analysis using pandas.
Measurement Beats Assumptions
Before building this scanner, I thought I understood networking. Reading about TCP handshakes and timeouts seemed sufficient. However, actual measurements revealed surprising patterns.
For instance, I assumed Python’s GIL would prevent threading benefits. Testing proved otherwise for network operations. Similarly, I expected more threads to always improve performance. Measurements showed diminishing returns.
This reinforced an important lesson: always measure instead of guessing. Theory provides direction, but reality has nuance. If you’re preparing for technical interviews, understanding these real-world scenarios helps tremendously. Check out our Python interview questions guide and top 10 Python interview questions to test your knowledge.
Different Problems Need Different Solutions
Optimizing CPU-bound code requires algorithms and efficient data structures. Network-bound code needs concurrency instead. Recognizing problem types helps you choose appropriate solutions.
Furthermore, this applies beyond programming. In life, understanding the true nature of a problem guides you toward effective solutions.
The Real Value
Copying working code teaches you one specific implementation. Building tools from scratch teaches you how to think about problems, measure solutions, and understand complex systems. That knowledge transfers to every project you tackle. Whether you’re working on Python OOP projects or exploring Python terminology for interviews, the problem-solving skills you develop here will serve you well.
Taking Your Scanner Further
Our scanner handles basic TCP port enumeration well. However, many enhancements could make it more powerful.
UDP Port Scanning
UDP has no connection handshake. This makes scanning much harder. You send a packet and hope for a response. However, many UDP services only respond to correctly formatted requests.
Additionally, closed UDP ports should send ICMP port unreachable messages. However, firewalls often filter ICMP. This makes closed ports indistinguishable from filtered ones.
Implementing UDP scanning requires different logic and more patient timeout handling.
Output Formatting and Reporting
Professional tools generate detailed reports. They show scan parameters, timing information, and structured results. They also support multiple output formats like XML, JSON, and CSV.
Adding these features makes your scanner more useful for automation and integration with other tools. When implementing the scanner’s main loop, you might use while loops in Python for continuous monitoring. Additionally, understanding the break statement helps control loop execution when specific conditions are met.
Command Line Interface
A proper CLI improves usability significantly. Users can specify targets, port ranges, and options without modifying code. Libraries like argparse make this straightforward. To learn more about handling user input effectively, check out our guide on using the input function in Python.
Rate Limiting and Politeness
Adding delays between connections prevents overwhelming targets. This matters when scanning production systems with authorization. Rate limiting shows respect for the target’s resources.
Related Python Projects to Explore
Once you’ve mastered port scanning, consider building other network tools. You could create a Python chatbot with network capabilities, develop web applications with Flask, or explore machine learning projects for beginners. These projects build on the same fundamentals of Python programming.

Leave a Reply